查看: 119|回复: 0

[泸州城事] 江阳区2021年主城区小学招生区域公布 看看你家孩子该读哪个学校

[复制链接]

117

主题

0

回帖

173

积分

沱江萌新

积分
173
发表于 2025-12-8 22:15:07 | 显示全部楼层 |阅读模式
江阳区2021年主城区小学招生区域公布:今年主城区招生小学共11所,其中新增1所,即泸州市江阳区泸州高中附属学校,11所学校的分配人数共计4146名(含进城务工子女106名)。这是记者6月22日从江阳区教育和体育局获悉的。
今年江阳区主城区11所小学招生学校分别为:泸州市大北街小学、梓橦路小学、泸师附小、广营路小学、实验小学、江阳西路学校、梓橦路学校、泸师附小城西学校、实验小学城西学校、忠山学校、江阳区泸州高中附属学校(忠山学校和泸州市江阳区泸州高中附属学校招生区域,将在城西新建片学校建成投用时进行调整)。
今年主城区小学招生原则上按社区就近划片分配入学,即区招生领导小组根据主城区学校所处地理位置、学校办学规模和生源分布情况,原则上按原社区划片分配计划内学生;入学矛盾突出区域,打破按社区划片招生的方式,科学合理确定学校招生范围。10所学校分配数共计4146人(含进城务工子女106人)。
主城区小学新生报名通过现场审查资料后,将由各街道按社区分别归类造册,区普招办根据主城区学校所处地理位置、学校办学规模和生源分布情况草拟分配方案,报区招生领导小组同意后执行,并向社会公布每所学校的招生区域。凡符合入学条件者,由学校发给义务教育入学通知书。录取分配工作原则上在6月下旬完成,并向社会公布。
点击表格查看大图:

泸州市大北街小学校
[url=] d2.webp [/url]


泸州市梓橦路小学校
[url=] d4.webp [/url]


泸州师范附属小学校
[url=] d6.webp [/url]


泸州市广营路小学
[url=] d8.webp [/url]


泸州市实验小学
[url=] d10.webp [/url]


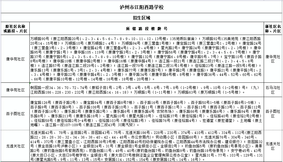
泸州市江阳西路学校
[url=] d12.webp [/url]


泸州市梓橦路学校
[url=] d14.webp [/url]


泸师附小城西学校
[url=] d16.webp [/url]


泸州市实验小学城西学校
[url=] d18.webp [/url]


泸州市忠山学校
[url=] d20.webp [/url]


泸州市江阳区泸州高中附属学校
[url=] d22.webp [/url]

川江都市报记者 何晓梅
免责声明:本文由网友发表或转载,不代表大泸州的观点和立场,不对其真实合法性负责.如有异议或侵权,请与本网站联系删除!
回复

使用道具 举报

您需要登录后才可以回帖 登录 | 立即注册

本版积分规则

QQ|手机版|小黑屋|泸州论坛 ( 蜀ICP备12031032号-8 )|网站地图川公网安备 51030002000200号

GMT+8, 2026-2-20 07:03 , Processed in 0.046084 second(s), 4 queries , Redis On.

Powered by Discuz! X3.5

© 2016-2021 Comsenz Inc.

快速回复 返回顶部 返回列表