查看: 122|回复: 0

[泸州城事] 转发周知|12月1日起 泸州市民可按月提取住房公积金了

[复制链接]

114

主题

0

回帖

173

积分

沱江萌新

积分
173
发表于 2025-12-8 22:17:44 | 显示全部楼层 |阅读模式
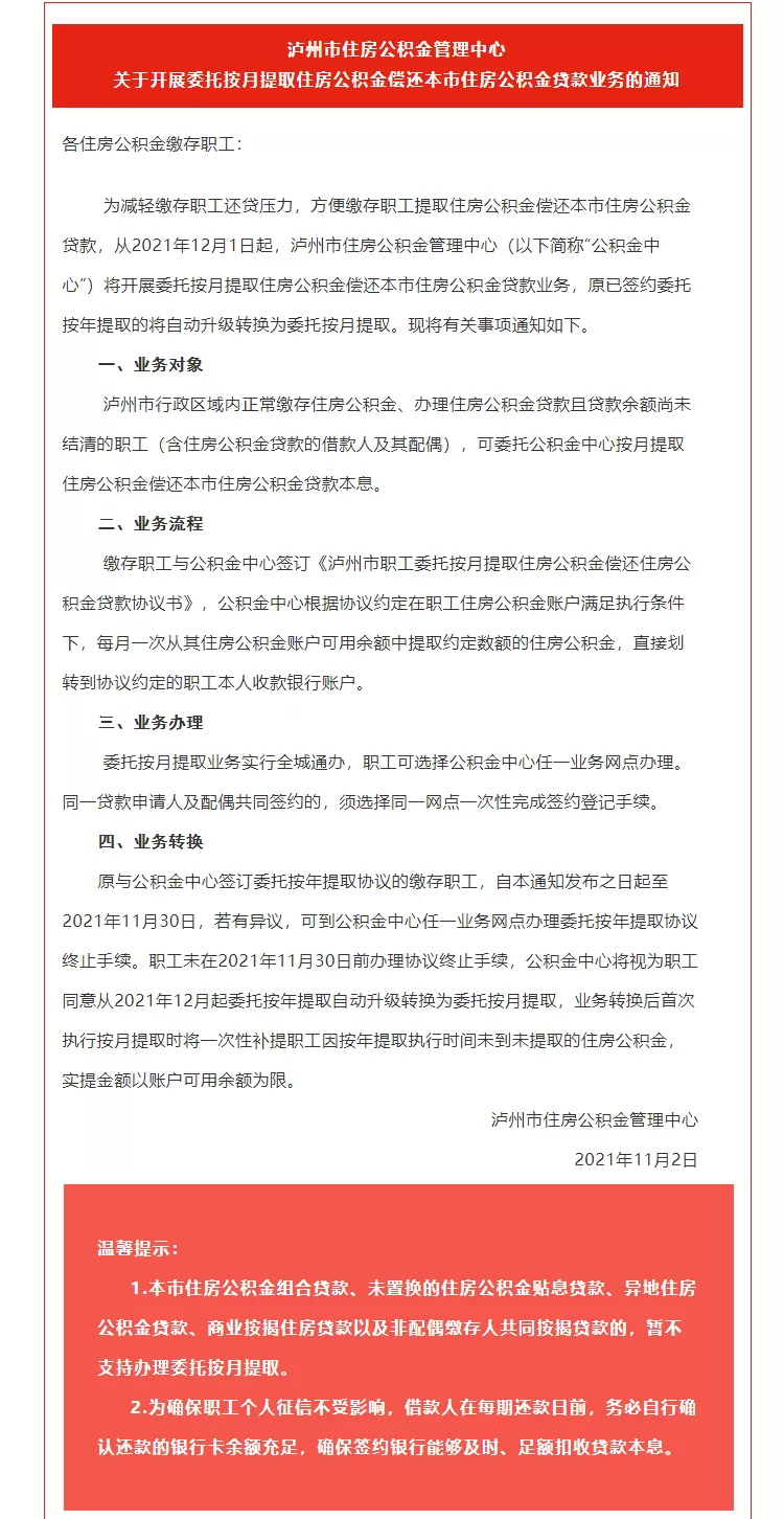
11月3日,泸州市住房公积金管理中心发布通知,从2021年12月1日起,将开展委托按月提取住房公积金偿还本市住房公积金贷款业务,原已签约委托按年提取的将自动升级转换为委托按月提取。具体如下:
d1.webp

来源:泸州公积金微信公众号
免责声明:本文由网友发表或转载,不代表大泸州的观点和立场,不对其真实合法性负责.如有异议或侵权,请与本网站联系删除!
回复

使用道具 举报

您需要登录后才可以回帖 登录 | 立即注册

本版积分规则

QQ|手机版|小黑屋|泸州论坛 ( 蜀ICP备12031032号-8 )|网站地图川公网安备 51030002000200号

GMT+8, 2026-2-20 13:28 , Processed in 0.046441 second(s), 5 queries , Redis On.

Powered by Discuz! X3.5

© 2016-2021 Comsenz Inc.

快速回复 返回顶部 返回列表