查看: 144|回复: 0

[泸州城事] 泸州疾控再发提示:做好防护!主动报备!(附最新疫情防控措施)

[复制链接]

96

主题

0

回帖

154

积分

沱江萌新

积分
154
发表于 2025-12-8 22:17:53 | 显示全部楼层 |阅读模式
11月2日,成都市、重庆市、河南省郑州市、江苏省常州市等报告多例新冠肺炎感染者。为科学精准防控疫情,严防疫情输入,现对广大群众提出如下疫情防控建议:
01
2021年10月18日(含)以来有河南省郑州市荥阳市、10月31日(含)以来有江苏省常州市城区旅居史的来泸返泸人员在做好个人防护的情况下,请主动向当地社区进行健康申报,并配合当地疫情防控指挥部的所有防控措施。
02
鉴于当前的疫情形势,如无必须,建议近期不要前往成都市金牛区、锦江区、成华区、重庆市九龙坡区、长寿区、巴南区、两江新区、河南省郑州市荥阳市和江苏省常州市城区。
03
从成都市金牛区、锦江区、成华区、重庆市九龙坡区、长寿区、巴南区、两江新区、河南省郑州市荥阳市和江苏省常州市城区来泸返泸的人员,请提前了解我市疫情防控要求;来泸返泸途中,请做好个人防护;来泸返泸后,应主动配合我市相关防控措施。
04
广大群众要继续时刻保持良好的个人防护意识,养成随身携带口罩,科学规范佩戴口罩(尤其是在乘坐公共交通工具和在公共场所活动时)、勤洗手、常通风、保持安全社交距离的卫生习惯;不扎堆、不聚会,倡导健康生活方式。
05
如出现发热、咳嗽、腹泻、乏力等症状,要佩戴一次性医用口罩及以上级别口罩,及时到就近的发热门诊进行排查和诊疗,就医过程尽量避免乘坐公共交通工具。
06
接种新冠疫苗是预防控制新冠肺炎传播的最经济、最有效、最方便的措施,更是每一位公民应尽的责任和义务,请符合新冠疫苗接种条件的群众积极主动参与新冠病毒疫苗接种,携手共筑全民免疫屏障。
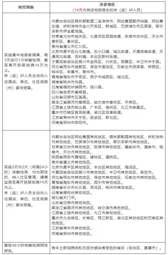
国内部分地区来(返)泸人员防控措施
d1.webp
来源:泸州疾控
免责声明:本文由网友发表或转载,不代表大泸州的观点和立场,不对其真实合法性负责.如有异议或侵权,请与本网站联系删除!
回复

使用道具 举报

您需要登录后才可以回帖 登录 | 立即注册

本版积分规则

QQ|手机版|小黑屋|泸州论坛 ( 蜀ICP备12031032号-8 )|网站地图川公网安备 51030002000200号

GMT+8, 2026-3-25 05:20 , Processed in 0.123185 second(s), 9 queries , Redis On.

Powered by Discuz! X3.5

© 2016-2021 Comsenz Inc.

快速回复 返回顶部 返回列表