查看: 78|回复: 0

[泸州城事] 【泸州机场出行提示】这些情况需提供核酸阴性证明

[复制链接]

96

主题

0

回帖

134

积分

沱江萌新

积分
134
发表于 2025-12-8 22:20:50 | 显示全部楼层 |阅读模式
全国部分地区陆续出现小规模聚集性疫情和零星散发病例,各地防控政策更新频繁,小编为您整理出泸州机场最新出发到达相关防控政策。

d1.webp d2.webp

2022年1月11日更新

泸州进港,如您无境外(地区)、中高风险地区、14天内疫情发生所在县(市、区)或全域封闭管理城市等旅居史或接触史,到达后健康码为“绿码”,检测体温不高于37.3℃,即可正常通行。

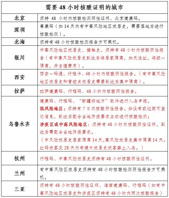
因各地方防疫政策调整频繁,建议您出行前咨询所乘航空公司和目的地机场,进一步确认核酸检测要求或落地管理政策:

d3.webp
d4.webp

d5.webp
注:换季航班计划审批有一定的程序要求,部分航班可能推迟执行。


内容来源:泸州机场
免责声明:本文由网友发表或转载,不代表大泸州的观点和立场,不对其真实合法性负责.如有异议或侵权,请与本网站联系删除!
回复

使用道具 举报

您需要登录后才可以回帖 登录 | 立即注册

本版积分规则

QQ|手机版|小黑屋|泸州论坛 ( 蜀ICP备12031032号-8 )|网站地图川公网安备 51030002000200号

GMT+8, 2026-2-20 07:03 , Processed in 0.033664 second(s), 5 queries , Redis On.

Powered by Discuz! X3.5

© 2016-2021 Comsenz Inc.

快速回复 返回顶部 返回列表