查看: 92|回复: 0

近期需求量狂飙!突然被曝客服失联、退款无果

[复制链接]

20

主题

0

回帖

109

积分

沱江萌新

积分
109
发表于 2026-1-21 08:13:00 | 显示全部楼层 |阅读模式
临近春节

多项保洁服务

已进入“爆单”模式

人手急缺

d1.webp


据@央视财经报道,不少家政公司都开始“抢人”了!随着各地家政服务需求升温,不少家政公司的订单早早排满。除了常规清扫,一些精细服务也越来越受欢迎。



d2.webp


这几天,浙江杭州市桐庐县的家政服务需求持续走高,咨询和订单量都大幅增加。开荒保洁、玻璃清洁、室内深度清洁等服务格外抢手。家政公司负责人介绍,现在已经预约到2月份,订单基本上都排满了。此外,服务项目也在不断升级。除了常规清扫,像除甲醛、地毯清洗这类技术型服务也越来越受欢迎。



但需要注意的是

近日,多名消费者向记者爆料

通过家政服务广告

购买“柴米家政”等相关品牌的保洁卡后

遭遇服务中断、客服失联、退款无果的情况

涉及金额从数百元到数千元不等

涉及的消费者有数百人

爆料人杜女士介绍,去年8月,她看到社交平台频繁推送的家政服务广告,其中“5次保洁399元”“单次79.8元”等优惠力度吸引了她。因即将搬家,需要频繁保洁,直接购买了价值2000余元的年卡。“购买当月我成功预约了两名阿姨上门服务,当时觉得服务靠谱,完全没考虑到风险。”杜女士说。



10月,杜女士再次预约保洁时,客服以“人太多”为由拒绝预约。11月,她多次联系不上客服,便到小程序上提出退款要求,对方承诺11月底退款到位,但到期后不仅退款未到账,相关小程序和客服均已无法联系。“我打了广州12345投诉,得到的回复只是‘正在催退款’,没有实质性进展。”无奈之下,杜女士在社交媒体平台搜索相关信息,才发现有大量消费者遭遇了同样的问题。



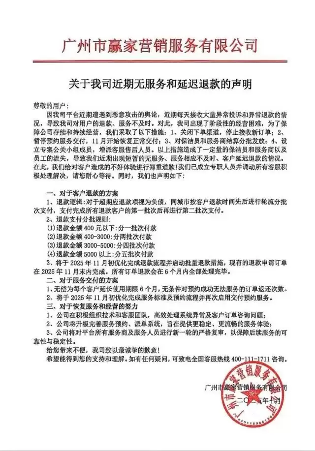
记者在消费者提供的材料中看到,柴米家政的运营公司为广州市赢家营销服务有限公司,位于南沙区,该公司曾发布声明,称因遭遇“恶意攻击的舆论”和“大量异常投诉退款”导致经营困难,宣布关闭下单渠道、暂停预约服务,并制定了分批次退款方案:400元以下一次付清,400—3000元分两批次,3000—5000元分四批次,5000元以上分五批次,承诺2025年11月初启动批量退款,6个月内处理完毕,同时将服务期限延长6个月。



d3.webp
该声明并未打消消费者疑虑,多名消费者表示,声明发布后仍无法联系到客服,退款进度毫无消息。“我购买了399元的套餐,到现在还没有退款。”爆料人王女士表示。



记者拨打该公司声明中的热线电话,电话提示“您所拨打的企业电话尚未开通”。企查查APP显示,该公司于去年10月新增侵权责任纠纷,实际控制人有被执行人高风险信息。

专业人士提醒消费者,预约家政服务时,要选择证照齐全、合同规范的正规平台,最好提前明确清洁范围、服务时长以及节假日薪资等细节,避免后续发生纠纷。

来源:南方+、@央视财经
免责声明:本文由网友发表或转载,不代表大泸州的观点和立场,不对其真实合法性负责.如有异议或侵权,请与本网站联系删除!
回复

使用道具 举报

您需要登录后才可以回帖 登录 | 立即注册

本版积分规则

QQ|手机版|小黑屋|泸州论坛 ( 蜀ICP备12031032号-8 )|网站地图川公网安备 51030002000200号

GMT+8, 2026-5-8 00:04 , Processed in 0.044407 second(s), 7 queries , Redis On.

Powered by Discuz! X3.5

© 2016-2021 Comsenz Inc.

快速回复 返回顶部 返回列表