查看: 85|回复: 0

[泸州城事] 《新型冠状病毒肺炎健康教育手册(第二版)》全文及下载链接

[复制链接]

131

主题

0

回帖

226

积分

江城常客

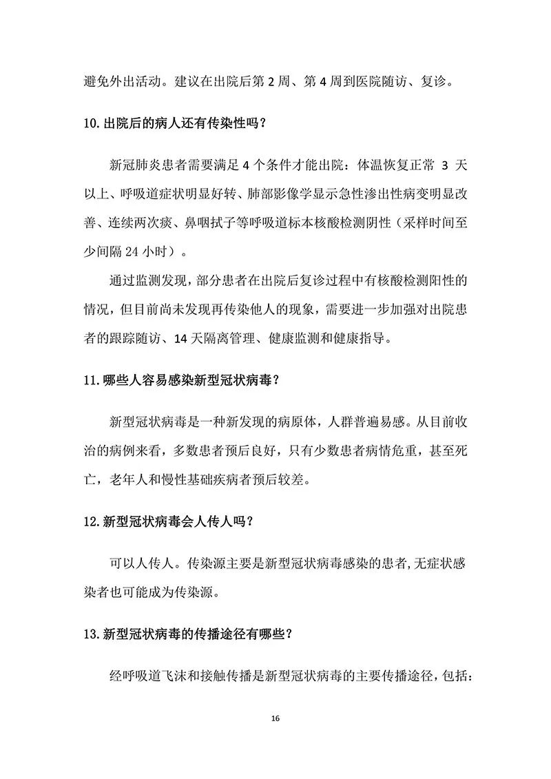
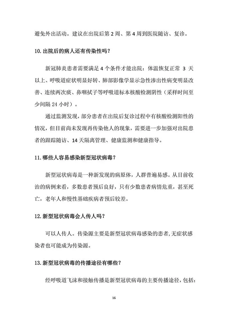
积分
226
发表于 2025-12-8 22:02:54 | 显示全部楼层 |阅读模式
众志成城、共克时艰!


  普及防控知识,提高公众防控意识和能力,是打赢新型冠状病毒肺炎疫情阻击战的重要保障之一。为进一步加强疫情防控健康教育,中国健康教育中心于2月5日发布了《新型冠状病毒感染的肺炎健康教育手册》。随着对疾病认识的深入及防控工作进展,中心组织专家对手册进行了修订完善,补充了部分公众关注的问题,形成了《新型冠状病毒肺炎健康教育手册(第二版)》。


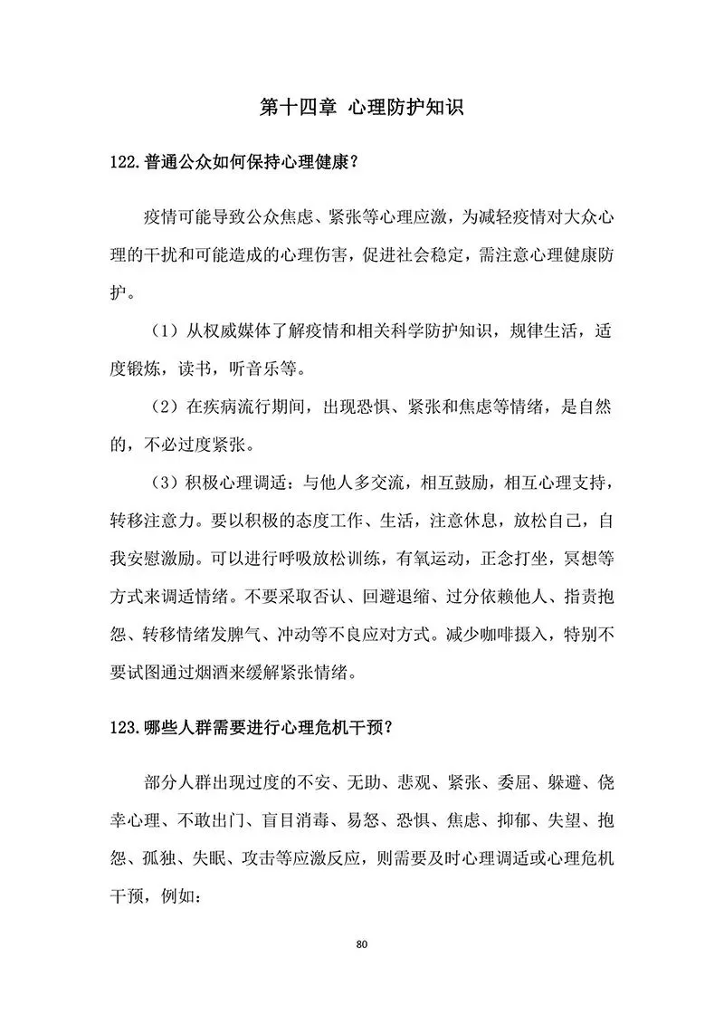
  手册共分为十五章,涉及相关知识、个人防护、重点人群防护、居家防护和消毒、出行防护、重点场所防护、就医防护、心理防护及健康生活方式等方面的128 个问题,供广大公众和各级专业机构参考使用。


  现将全书发布如下,一起助力疫情防控!


d1.webp

d2.webp

d3.webp

d4.webp

d5.webp

d6.webp

d7.webp

d8.webp

d9.webp

d10.webp

d11.webp

d12.webp

d13.webp

d14.webp

d15.webp

d16.webp

d17.webp

d18.webp

d19.webp

d20.webp

d21.webp

d22.webp

d23.webp

d24.webp

d25.webp

d26.webp

d27.webp

d28.webp

d29.webp

d30.webp

d31.webp

d32.webp

d33.webp

d34.webp

d35.webp

d36.webp

d37.webp

d38.webp

d39.webp

d40.webp

d41.webp

d42.webp

d43.webp

d44.webp

d45.webp

d46.webp

d47.webp


d49.webp

d50.webp

d51.webp

d52.webp

d53.webp

d54.webp

d55.webp

d56.webp

d57.webp

d58.webp

d59.webp

d60.webp

d61.webp

d62.webp

d63.webp

d64.webp

d65.webp

d66.webp

d67.webp

d68.webp

d69.webp

d70.webp


d72.webp

d73.webp

d74.webp

d75.webp

d76.webp

d77.webp

d78.webp

d79.webp

d80.webp

d81.webp

d82.webp

d83.webp

d84.webp

d85.webp

d86.webp

d87.webp



下载链接

http://www.nihe.org.cn/news.php?id=62541

消息来源:健康四川官微
免责声明:本文由网友发表或转载,不代表大泸州的观点和立场,不对其真实合法性负责.如有异议或侵权,请与本网站联系删除!
回复

使用道具 举报

您需要登录后才可以回帖 登录 | 立即注册

本版积分规则

QQ|手机版|小黑屋|泸州论坛 ( 蜀ICP备12031032号-8 )|网站地图川公网安备 51030002000200号

GMT+8, 2026-2-20 23:14 , Processed in 0.055198 second(s), 5 queries , Redis On.

Powered by Discuz! X3.5

© 2016-2021 Comsenz Inc.

快速回复 返回顶部 返回列表