查看: 35|回复: 0

[泸州城事] 一部手机全搞定!江阳区电子健康证办理上线啦

[复制链接]

169

主题

0

回帖

1731

积分

江阳骨干

积分
1731
发表于 2026-1-27 21:34:25 | 显示全部楼层 |阅读模式
“跑医院排队预约跑一趟,取证还要再跑一趟”,餐饮、美容、药品、供水、公共场所服务等行业的小伙伴,是不是对办健康证的“折腾”深有体会?
  别愁了!好消息重磅来袭!江阳区从业人员体检机构开展电子健康证办理服务啦!
  数据多跑路,群众少跑腿,让你足不出户搞定“上岗通行证”预约和领证!
一部手机全搞定,办证效率UP UP!
  江阳区作为泸州市主城区,餐饮服务等行业集聚,相关从业人员规模庞大。为切实方便群众、简化办事流程,持续推进健康证办理便民服务。江阳区卫健局整合全区体检机构资源,结合“健康泸州,数智健康”把健康证办理搬进手机里。不论您是餐饮店主、美容师,还是从事药品、供水、公共场所服务等行业,只要属于预防性体检范畴,均可享受此项便民福利。
  电子证照效力等同纸质:
  线上领取的电子健康证全省通用,手机扫码即可查验,再也不怕证件丢失、损毁;
  线上事务省心少跑腿:
  除检查项目外,预约、提交材料、查询进度、领取证件全部线上完成,省去来回奔波的时间;
  线上预审少出错:
  群众填写个人信息和提交相关材料,体检机构后台预审,即使证明材料有问题也可线上更改;
  百万用户信赖平台:
  泸州市卫生健康委官方平台,办理流程合规又高效。
3分钟操作指南,小白也能快速上手!
一、健康证预约操作说明
  1.微信扫描健康泸州小程序二维码进入,或者搜索健康泸州小程序进入健康泸州,点击“健康证办理”进行体检预约;
4-2601050U503526.png.webp
4-2601050U5033F.png.webp
  2.点击“个人预约”或者预约机构页面筛选江阳区选择合适的机构点击“预约”→阅读注意事项并勾选“已阅读并同意”进入下一步。
4-2601050U503613.png.webp
4-2601050U504246.png.webp
  3.按页面提示完善预约信息,确定预约类型和预约时间→点击“下一步”→上传“身份证照片”和“营业执照照片”→点击“提交”;
4-2601050U504132.png.webp
4-2601050U504K8.png.webp
  4.提交之后会提示“审核中”,等待工作人员核对信息进行审核,可以从“我的预约”查看审核情况,如果通过则可以到期去体检,如果驳回需要根据驳回原因,修改后重新预约。
4-2601050U504344.png.webp
4-2601050U505449.png.webp
二、体检结果及健康证明在线查询
  1.预约办理的人员,在结束体检后的5-7个工作日,点击“报告查询”,查看报告和健康证,可自行保存打印电子健康证和体检表。
  2.现场登记办理的人员,点击“报告查询”,点击“绑定人员”,通过身份证号,手机号和验证码绑定人员后,即可查看报告和健康证。
4-2601050U505H6.png.webp
4-2601050U5062F.png.webp
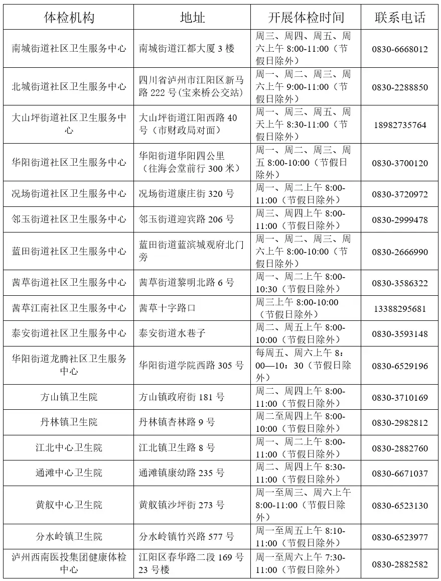
三、江阳区从业人员预防性体检机构信息一览表
4-2601050U50J40.png.webp
(来源 :江阳发布-健康江阳)

免责声明:本文由网友发表或转载,不代表大泸州的观点和立场,不对其真实合法性负责.如有异议或侵权,请与本网站联系删除!
回复

使用道具 举报

您需要登录后才可以回帖 登录 | 立即注册

本版积分规则

QQ|手机版|小黑屋|泸州论坛 ( 蜀ICP备12031032号-8 )|网站地图川公网安备 51030002000200号

GMT+8, 2026-2-19 22:23 , Processed in 0.041475 second(s), 7 queries , Redis On.

Powered by Discuz! X3.5

© 2016-2021 Comsenz Inc.

快速回复 返回顶部 返回列表